//黑龙江省宁安市渤海镇小朱家村附近的稻田(无人机照片)。新华社记者 王建威 摄
近期,农业农村部先后印发《农业农村部关于大力发展智慧农业的指导意见》(以下简称《指导意见》)、《全国智慧农业行动计划(2024—2028年)》(以下简称《行动计划》)两大重磅文件,“智慧农业”首次以“关键词”写入我国农业发展政策文件的主标题。
《指导意见》明确指出,智慧农业是发展现代农业的重要着力点,是建设农业强国的战略制高点;要求到2030年,农业生产信息化率达到35%左右,到2035年,农业生产信息化率达到40%以上,为建设农业强国提供强有力的信息化支撑。《行动计划》要求2024-2028年按照“一年打基础、三年见成效、五年上台阶”的工作安排,分阶段推进。2024年,全面启动3大行动8项重点任务;到2026年底,农业生产信息化率达到30%以上;到2028年底,农业生产信息化率达到32%以上。
//10月26日,智慧农业示范园智慧温室内通过无土栽培技术种植的蔬菜。新华社记者 邹竞一 摄
01
为何发展智慧农业
破解“谁来种地,怎么种地”
习近平主席在中央农村工作会议上强调“农业强国是社会主义现代化强国的根基。农业是基础,基础不牢大厦不稳。”强国先强农,农强方国强,“三农”始终是牵动着14亿人口的“饭碗”问题。随着我国城镇化水平的不断提高,据国家统计局公布,2023年末,我国常住人口城镇化率已达66.16%,地级以上城市常住人口达67313万人。城镇化的深入推进,势必将推动农业人口市民化,但18亿亩耕地红线坚守不变,“谁来种地,怎么种地”就成为我国农业转型的关键。智慧农业作为推动农业“数实融合”的新质生产力,不仅有效重构了传统农业生产力与生产关系的辩证关系,而且是农业科技革命和产业变革的新战略,是农业现代化的现实需要,是农业强国的迫切需要。
实现农业经济“数字化”
智慧农业确立为农业强国的战略制高点,标志着我国传统农业正向数字经济转型。数字经济不仅重构了传统农业的宏观生产函数,还从扩大生产要素、改善生产关系和资源配置、提升生产技术等方面,充分展现农业数字经济的放大、叠加、倍增效应。农业数字经济以农业数据资源为核心要素,扩大市场边界、降低生产成本、提高生产力和效率、推动农业生产要素在更大范围内、更加高效地配置的新农业经济形态,是数字经济时代传统产业发展的必然趋势。
《指导意见》和《行动计划》两大文件中同时以农业生产信息化率构建我国农业发展的核心任务。农业生产信息化率,顾名思义,指的是信息化技术在农业生产过程中的参与度和产出比。两大文件此次正式将智慧农业发展程度与农业生产信息化率“画上等号”,意味着智慧农业已成为我国农业强国战略的新质生产力。据农业农村部统计,2021年全国农业生产信息化率达25.4%,2022年上涨至27.6%。2023年,中央五部门联合印发《2023年数字乡村发展工作要点》明确目标,2023年底全国农业生产信息化率要达到26.5%。据农业农村部大数据发展中心公布,2023年我国农业生产信息化率达27.6%,与2026年底30%以上的“三年成效”目标尚有近3%的提升空间。
02
我国智慧农业的发展现状
我国智慧农业的发展方向
我国农业历经数十年的发展,正大步迈向智慧农业新时代,从最初的农具耕作逐步发展,历经机械化、信息化、数字化、自动化、智能化等农业科技革命阶段,现在正在通过新一代信息技术的赋能实现农业全方位智慧化。智慧农业主要以物联网、大数据、人工智能、机器人等新一代信息技术为新质生产力,以在农业农村领域全方位全链条普及应用为应用场景,以全面提高农业全要素生产率和农业农村管理服务效能为主要目标,为破解信息感知、智能决策、精准作业等瓶颈问题,为实现大幅提升农业智能化水平、加快农业现代化的新动能。物联网技术为农业构建智慧平台,通过传感器收集农业数据要素,通过智能控制器实现种植精准化。大数据技术通过物联网、卫星遥感、云计算等天地空一体化科技为农业全产业链构建农业大数据平台,进而为人工智能技术提供数据语料要素,实现智慧农业AI大模型。最终,为机器人、智能设备等新质生产工具提供种养、育种、全产链智慧化赋能。
我国智慧农业的发展基础
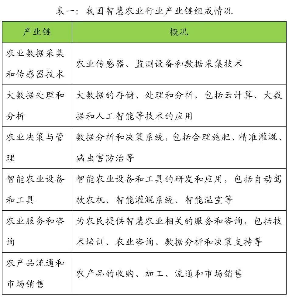
赵春江院士研究发现,智慧农业技术研究活跃程度排名前5的国家依次为:美国、中国、巴西、西班牙、德国,其研究热点主要聚焦在农业传感器、农业大数据与人工智能、农业智能控制和农业机器人等领域。目前我国智慧农业行业产业链主要有六大方面组成。
经过多年的研究与发展,目前我国智慧农业技术发展以“空天地一体化”为农业科技新体系,在六大技术方面取得了突破创新。
我国智慧农业的基础应用
在智慧农业技术应用层面,目前在全国范围内均得到了初步的应用成效。
03
我国智慧农业的发展难点
小农经济制约技术发展
美国的农场规模平均200公顷以上,每个农民经营面积平均超过113公顷;欧盟国家农场面积大于20公顷的占82%,农场面积超过100公顷的占52%。而我国农田地块小,碎片化程度高,经营面积3.4公顷以下的小农户占比达95%以上,而耕地面积却占我国总耕地面积的80%以上。小农、小地块的农业生产经营方式导致我国智慧农业技术投入的边际效益低、大规模复制推广难度大、经营主体应用积极性不高。
农业机械化水平尚浅
近年来,我国主要粮食作物耕种收综合机械化率达到了71%,丘陵山区农作物耕种收综合机械化率为49%,设施园艺综合机械化率为32%,畜牧养殖机械化率为35%,水产养殖机械化率为30%。然而,受农机产品需求多样化、机具作业环境复杂等因素影响,我国目前的农机化和农机装备的智能化水平与发达国家相比仍有近20%的差距,尤其是部分农机装备的农机农艺结合不够紧密等因素制约了我国智慧农业的大规模发展。
农村网络基础设施薄弱
目前我国已实现全部行政村通宽带,通光纤、通4G比例均超过99%,基本实现农村城市“同网同速”。然而,网络到户的比例低,互联网普及率为66.5%,且到农业园区的更少;4G网络信号不稳定、5G基站少、通讯费用高等问题限制了农业生产基地信息化产品的应用;农村信息采集终端应用少、物联网基础设施薄弱,以及农田气象、耕地质量、土壤墒情、水文等监测点偏少;缺乏专业的信息化设备运维队伍,使得农业生产经营主体获取信息难且成本高。
智慧农业核心技术落后于国外
智慧农业技术有很多,但由于缺乏基础研究和高精尖科技研发,无法满足智慧农业的实际生产需求。其中,农业智能控制与农业机器人关键技术及核心零部件远落后于美国、德国、日本等发达国家,是目前我国智慧农业最薄弱的环节。在传感器方面,尽管我国农业环境信息传感器和仪器仪表的国内市场占有量超过进口产品,但在精度、稳定性、可靠性等方面与国外产品差距巨大,核心感知元器件、高端芯片大多依赖进口。
04
如何发展智慧农业
构建新目标
基于国情,“三农”问题依然是我国产业发展中的薄弱点,相较新型工业化、信息化、城镇化而言,农业现代化明显滞后。《指导意见》为智慧农业发展明确七大方向:种植精准化、设施数字化、养殖智慧化、渔业智能化、育种智能化、产业链数字化和管理服务数字化;《行动计划》提出“一年打基础、三年见成效、五年上台阶”的行动目标,为智慧农业发展构建“3大行动8项重点任务”。国家适时发布《指导意见》和《行动计划》,为我国农业强国发展指明了道路与方向,以智慧农业为新质生产力,加速推动传统农业向现代农业转型,力争实现2035年农业强国梦。
研发新技术
智慧农业的发展亟需国家高精尖技术的助力,应加快传感器、芯片、算法、机器人等关键技术攻关,推进AI大模型、大数据等技术在农业的融合应用。建立智慧农业科技创新体系,由国家智慧农业创新中心、高校科研院所、高新技术科技企业、高端生产制造企业、智慧农业试点企业等机构构建协同联动和共享机制,形成基础研究、应用研究、研发制造紧密衔接的技术创新体系。
培育新人才
智慧农业需要大量的复合型“新农民”,应支持技术应用型大学及职业院校首当其冲,加快与智慧农业企业产学研合作,培养一批既懂科技、又懂农业的应用型、创新型的复合型人才。同时,积极开展“智慧农业技术下乡”,因地制宜开展智慧农业科普培训,加大现代农业人才培训力度,为“旧农民”提供智力支撑。
推广新应用
智慧农业的发展需要一大批敢于“吃螃蟹的人”,新技术需要试验田,新人才需要练兵场。应加快建设一批智慧农业“特区”,鼓励开展先行先试,打造智慧农业发展应用高地。在“特区”内引进孵化一批智慧农业技术研发、装备制造、推广服务等各类主体,为智慧农业技术“推陈出新”提供优良“实战型”土壤。




